Datenanzeige

Wonach suchen Sie?


Start
Analogschaltkreise
Digitalschaltkreise
Mikrorechner/Speicher
Transistoren
Diode/Thyr./Triac
Optoelektronik
Sonstiges

Weitere Tabellen
Datenbücher
Sockelschaltungen
Kompatibel
Preislisten
Fehler melden


elektronikbastelkiste.de

Lass den Frühling herein


;
Datenwartung

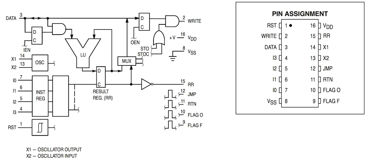
MMC 4500

1-Bit CPU

Hersteller:

I.R.P.S. - Rumänien, Romania

Bauform:

Betriebsspannung:

-0.50 - 18.00 V

Stromaufnahme:

10.00 mA

Leistung:

500.00 mW

Kompatibel:


Typen in Klammern sind ähnlich!

Datenblatt:

r-f-e


Datenblatt anzeigen

Es werden maximal zwei Datenquellen angegeben, obwohl z.T. mehr verwendet wurden!

Daten veröffentlicht: 1990 (Wenn nicht sicher, Jahr der ersten Veröffentlichung!)

Letzte Bearbeitung: 15.06.2024 / 08:49:41